台灣期貨交易所除了有大台指、小台指
現在你有新的選擇️電子期貨、小電子期貨
我將帶您認識電子期貨
什麼是電子期貨?
電子期貨是追蹤電子類股價指數,透過電子類股價指數可以清楚的判斷目前電子類股在市場上的表現強弱。
電子類指數包含了臺灣上市電子類股整體績效表現,為市值加權型全集合指數。
成分股包括台積電、聯發科、聯電、鴻海、台達電及大立光等臺灣頂尖科技公司,電子期成分股不但囊括各個上市頂尖電子廠,透過電子期工具,投資大眾可以更全面的直接參與台灣的電子股市場整體表現。
相覽
為什麼要交易電子期貨?
電子業是我國最具競爭力代表性的產業,股價波動度相對來說也較高,
長期成交值是總體台股的最大族群,
表示台灣大部份的交易人對電子類股商品感興趣。
電子期貨保證金多少?

電子期貨的整體契約總值約為320萬元,小資族較不易參與,
因此期交所110/06/28 推出小型電子期貨,
小型期貨契約參與門檻低及交易彈性高之優點,具有市場需求。
小電期-小資族教戰守則
小電子期貨所需保證金與商品規格為現行電子期貨八分之一,門檻相對低、
操作彈性提高,交易更為靈活,可以降低投資成本,
有利交易人執行分批進場、加減碼策略,有效率的執行多元交易策略。
所需保證金少,交易策略及投資組合更為多元,
提供更多交易、避險及大小型商品套利機會,有效的分散風險。
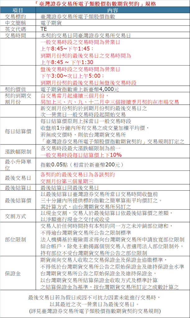
電子期貨的合約規格?
資料日期:2021.06.25

怎麼交易電子期貨?
1. 首先要找一個營業員幫您開立期貨帳戶
2. 將金額存入專屬的保證金專戶
3. 開始下單
投資人欲參與電子期貨行情,仍須留意期貨交易槓桿特性,留意資金控管。
================================
文章標籤
全站熱搜
